「总税局17号文件」对“买单出口”重大改规!

发表时间:2025-07-23 17:27

近期,中国税务机关针对出口收入申报管理发布了重要新规,目的就是为了堵住“买单出口”、虚假出口和偷漏税的“口子”。


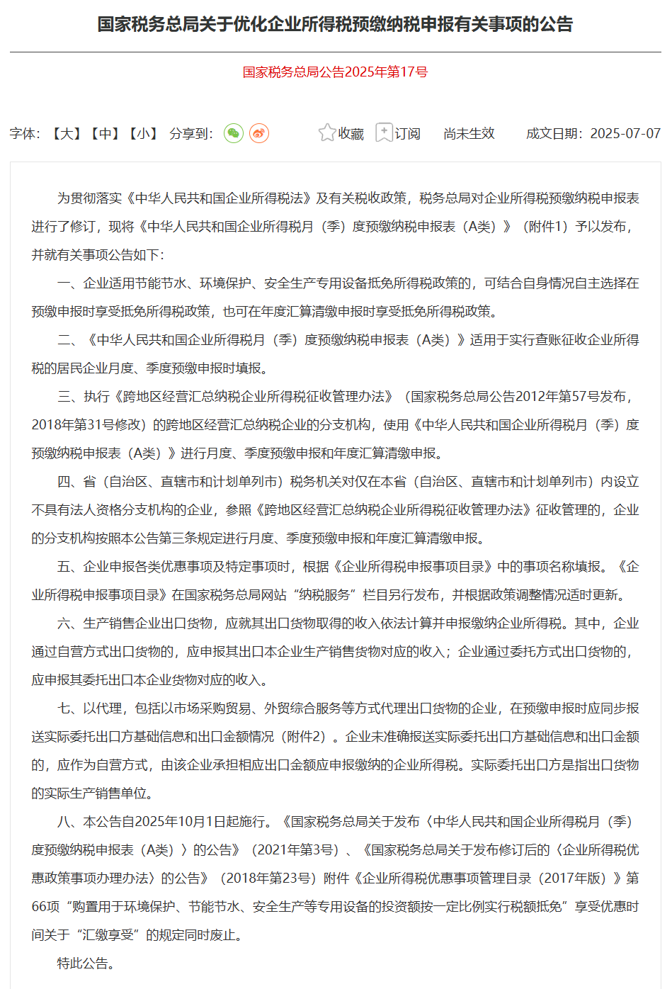
其中,国家税务总局发布的《关于优化企业所得税预缴纳税申报有关事项的公告》(即国家税务总局公告 2025 年第 17 号,简称 “17 号公告”)意义重大。该公告进一步清晰界定了出口企业在预缴申报环节的具体要求。今后,不合规的买单操作将受到有效遏制,而各类非法行为也几乎难以得逞。


17 号公告将于 2025 年 10 月 1 日正式生效施行,这意味着,留给企业开展内部调整、做好合规准备工作的时间已不到三个月。各企业务必对此高度重视,因为一旦申报信息出现偏差,就有可能触发税务机关的大数据评估,进而面临后续的核查。



01

“买单出口”的“好日子”到头了?

此次税务领域的改革并非孤立开展的行动。2025 年,国家税务局、海关总署等部门已联合发力,通过发布《国家税务总局 财政部 商务部 海关总署 国家市场监督管理总局关于应征国内环节税货物出口优化服务 规范管理有关事项的公告》(即国家税务总局 财政部 商务部 海关总署 国家市场监督管理总局公告 2025 年第 8 号,以下简称 “8 号公告”),进一步强化了部门之间的信息共享机制。


自 8 号公告发布以来,各地税务机关已明显加大了对以往年度业务的核查力度,并且普遍执行 3 年的追溯期。在核查过程中,发现的典型违规行为主要有:

・为压缩出口成本而实施的 “买单出口”;

・购买出口数据以骗取商务补贴;

・针对取消退税的货物进行 “买单出口”;

・借助空壳公司、快速注销等方式进行 “买单配票”,进而骗取出口退税;

・利用代理出口模式,从事 “假自营,真代理” 的 “四自三不见” 行为。



02

17号公告来了!出口收入申报大变脸!

从 2025 年 10 月 1 日开始,一项硬性要求将正式生效:出口企业在办理企业所得税季度预缴申报时,必须启用全新的申报方法与流程。


17 号公告在此过程中扮演着关键角色,它一方面明确了预缴阶段里出口业务等特定事项的申报准则,另一方面对《中华人民共和国企业所得税月(季)度预缴纳税申报表(A 类)》进行了优化修订。


这些动作背后,是为了搭建起一套完备的税收比对机制和大数据评估体系,进而从源头上消除申报环节存在的各类问题。



03

划重点!新的申报要求都有啥?

对于生产销售企业的出口货物业务:

生产销售企业出口货物所获得的收入,需依照法律规定计算并申报缴纳企业所得税。

· 若企业采用自营方式出口货物,要申报与出口本企业生产销售货物相对应的收入

· 若采用委托方式出口货物,则需申报委托出口本企业货物所对应的收入。


除了将这些收入纳入营业收入申报外,出口企业还得进一步上报这两类出口收入的详细情况。


关于从事代理出口业务的企业:

开展代理出口业务的企业,应把出口代理费收入计入营业收入进行申报,并且要上报相关具体信息。为了规范代理出口业务的企业所得税管理,以代理方式(涵盖市场采购贸易、外贸综合服务等)出口货物的企业,在进行预缴申报时,必须同时提交实际委托出口方的基础信息以及出口金额情况。


特别提醒:

实际委托出口方指的是出口货物的实际生产销售单位,通常应为境内主体。倘若上述企业填写的信息是报关行、货代公司等非实际委托出口方,或是非境内主体的信息,税务机关会将该笔业务认定为代理出口企业以自营方式出口,相应地,该代理出口企业需承担该笔出口金额应申报缴纳的企业所得税。



此次政策调整的另一核心是强化税收征管中的大数据应用。税务机关将通过相关机制,按季、按年监控出口企业收入,确保增值税与企业所得税报表出口数据一致。17 号公告明确了出口收入申报依据和方法,助力打击 “买单出口” 等行为。企业需重视政策调整,主动自查合规,规避税务风险。




相关推荐
—————————————————————————————————————————————————————————————
跨境电商物流
跨境行业资讯
+86 189 2682 2771
hola@sanstar.com.cn

东莞地址:东莞市东城区东莞大道11号嘉宏振兴大厦

深圳地址:深圳市龙岗区坂田街道坂雪岗大道4033号江南时代大厦

墨西哥地址:Av. Paseo de la Reforma 199, Col.Renacimiento, Cuauhtemoc, 06500 Ciudad de Mexico, CDMX Reforma(改革大道)

关注公众号